Qué entendemos por investigación?

Opino que todo empieza por un principio elemental, la curiosidad; hoy en día miramos casi siempre nuestro celular y se dice que los móviles ahora son más inteligentes que nosotros; has mirado las estrellas en la noche y te has preguntado: por qué brillan?, se que lo puedes encontrar en algún libro de ciencia o física; pero, también has podido pensar en algo diferente, cierto?, y por qué no?; pensar distinto también es una cualidad de un buen investigador; no en un sentido de llevar la contraria, en cambio, demostrar algo diferente en lo cual crees.

“Yo miro las estrellas en el cielo, a veces detallo que se prenden y apagan, muy ligeramente, como si fueran los latidos de un corazón; algunas tienes corazones que palpitan muy rápido, otras están en calma”.

De dónde partes al momento de investigar?

Ya habrás escuchado de la investigación cuantitativa y cualitativa; ambas son herramientas fundamentales que acompañan tu proceso de investigación; otro elemento, fundamental también para la misma, es la fundamentación epistemológica sobre la cual sustentas tu explicación científica, en términos cortos, que no sean solo palabras escritas sobre el papel; según los autores (Pourtois & Desmet, 1992), el elemento que escojas durante el tratamiento de la información, debe garantizar la credibilidad, transferibilidad y fiabilidad de la misma.    Dentro de la actividad edificadora de saber, surgen muchos elementos; empiezas con una hipótesis y poco a poco se transforma en otra; o también, surgen más; de la metodología que escojas te ayuda a revisar, e identificar los hallazgos fundamentales que son los integradores del conocimiento.  

Los autores (Hernández-Sampieri & Mendoza Torres, 2018) nos expresan que ambas rutas de investigación, tanto la cualitativa como la cuantitativa, no es mejor que otra, pero si nos dan elementos constructores de aquello que queremos descubrir.

Ya que estas iniciando el camino en tu investigación, lo mejor es partir del planteamiento del problema a investigar; pero, así como te montas en este barco lo vas dirigiendo, según brille mejor el Sol a tu favor; es aquí donde escoges el paradigma desde el cual quieres orientar tu investigación.   Siendo cualquiera el paradigma que escojas, indica el ángulo desde donde trazas el rumbo de tu investigación.   Según (Ortiz Ocaña, 2016) resalta el amor en la investigación siendo el fruto de su actividad: el conocimiento; los seres humanos amamos distinto a nuestros padres, hermanos, amigos, pareja, entre todo lo demás que despierta nuestros sentimientos; así también es nuestro paradigma dentro de la investigación.

“Si tu haces la reflexión ontológica te das cuenta que el ser humano analiza, comprende, interpreta y por tanto conoce, desde sí, no desde el otro.   Es prácticamente imposible o muy difícil conocer desde el otro precisamente porque conocemos desde nosotros mismos,…” 

Ortiz Ocaña, 2016, pág. 142

Todo fenómeno en el universo y todo lo extenso de él que aún desconocemos es explicado desde la misma esencia cognoscitiva, imaginativa y sentimental, que posee el científico o investigador en este caso.

El proceso cuantitativo en la investigación

El significado original del término cuantitativo (del latín “quantitas”) se vincula a conteos numéricos y métodos matemáticos

(Niglas, 2010), tomado de (Hernández-Sampieri & Mendoza Torres, 2018, pág. 5)

Uno de los métodos más comunes dentro del proceso de investigación cuantitativo es la técnica estadística y matemática; si bien el mismo se basa en la comprobación de hipótesis que deben ser refutadas bajo técnicas de recogida de información numérica; un ejemplo del modelo de investigación cuantitativo son todos los análisis que hemos descubierto con el avance de la pandemia por el nuevo coronavirus; los resultados obtenidos han sido claves para confrontar este fenómeno mundial; y decisivos para las medidas de control que debemos implementar.

En el siguiente cuadro hacemos un resumen de las partes que conforman el proceso de investigación cuantitativo:

Figura1: Diseño propio en base al libro de (Hernández-Sampieri & Mendoza Torres, 2018, pág. 6)

El camino cualitativo en la investigación

El término cualitativo tiene su origen en el latín “qualitas”, el cual hace referencia a la naturalez, carácter y propiedades de los fenómenos

(Niglas, 2010) tomado de (Hernández-Sampieri & Mendoza Torres, 2018, pág. 7)

Es mi favorito entre todos los recorridos que existen en la mente humana; este enfoque es muy usado en la investigación de fenómenos sociales; me atrevo a decir que hay mucho sentimiento en su construcción; para ser un buen investigador en este campo debes sumergirte, entregarte del todo y por el todo; este a su vez, genera una conexión humana indispensable, para comprender mejor, reflexionemos lo siguiente:

La ruta cualitativa resulta conveniente para comprender fenómenos desde la perspectiva de quienes los viven… 

(Hernández-Sampieri & Mendoza Torres, 2018, pág. 9)

Es en este punto donde la investigación puede ser confusa; no es fácil hablar con alguien y ser indiferente o imparcial ante su situación, y luego pensar que solo debes escribir aquello que observas; por eso es importante tener un pensamiento crítico y objetivo siempre que estés al mando de tu investigación; no podemos ser imparciales, pero si debemos ser objetivos.

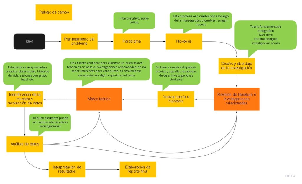
El rumbo de la investigación cualitativa es variado y multidisciplinar; esta es la mejor ruta para quienes no nos gusta seguir un manual.   El siguiente cuadro ilustra un pequeño modelo, como hemos dicho anteriormente, no esta ceñido a normas ni reglas en su construcción.

Figura 2: Diseño propio a partir del libro de (Hernández-Sampieri & Mendoza Torres, 2018, pág. 8)

Ahora te pregunto: Por donde quieres empezar a investigar?

Bibliografía

Hernández-Sampieri, R., & Mendoza Torres, C. P. (2018). Metodología de la investigación: Las rutas cuantitativa, cualitativa y mixta. México: Mc Graw Hill Education.

Ortiz Ocaña, A. (2016). La investigación según Humberto Maturana. Colombia: Cooperativa Editorial Magisterio.

Pourtois, J.-P., & Desmet, H. (1992). Epistemología e instrumentación en ciencias humanas. Barcelona: Editorial Herder.

Categorías: Abierta

0 comentarios

Deja una respuesta

Marcador de posición del avatar

Tu dirección de correo electrónico no será publicada. Los campos obligatorios están marcados con *